电蚊拍电路原理图详解,看完你也会自制电蚊拍 360文库
3页发布时间:2019年5月7日
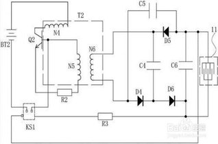
电蚊拍的工作原理很简单,就是用振荡电路将内部电池的直流电压变成交流,然后经变压器升压及倍压整流电路倍压整流后在拍网上产生一个高压,当蚊虫触及拍网时便会被电死。下面以一个实际的电蚊拍电路为例,详细介绍一下其工作原理。电蚊拍电路原理图。上图为一
wenku.so.com
典型的电蚊拍电路图详解 360文库
7页发布时间:2025年5月20日
典型的电蚊拍电路图详解典型的电蚊拍电路图如下,它由电源、指⽰灯、振荡电路、升压变压器、倍压整流电路、电⽹、放电电阻组成。电蚊拍电路原理图1.电源指⽰灯,由于电池电压为3v,需要限流电阻R1予以限流
wenku.so.com
实绘电蚊拍电路图–电路图–电子工程世界
(一)该电路图是测绘下来的常用典型电子蚊拍电路; (二)振荡变压器∶线圈用绝缘漆封死,没法知道圈数,盼高手提供圈数,谢谢! 振荡变压器输出为交变电压,峰值约350V。 (三)振荡晶体管∶由于所用管...
eeworld.com.cn
典型的电蚊拍电路图详解
发帖时间:2019年7月3日
展开全文典型的电蚊拍电路图如下,它由电源、指示灯、振荡电路、升压变压器、倍压整流电路、电网、放电电阻组成。 电蚊拍电路原理图 1.电源指示灯,由于电池电压为3v,需要限流电阻R1予以限...
360doc个人图书馆
没有更多结果了~
- 意见反馈
- 页面反馈