电路图频道提供了各种电子电路图讲解,电路图符号大全,物理电路图分析等电路图资料,看电子电路图讲解,电路图符号大全,物理电路图分析等电路图资料,就上电子产品世界
电子电路图
电源板电路图讲解
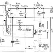
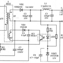
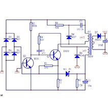
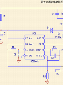
开关电源电路图讲解
电路图符号大全
电子元件识别大全图
从零开始学电路基础
电子元件图片及名称
开关电源电路图分析
电路板设计
家用电路图讲解
电子元器件大全
开关电源电路原理图
电工基本电路图
电路方案频道:电源电路 嵌入式电路方案 无线通信电路基础教程 控制电路方案 模拟电路 数字电路方案 传感电路 控制电路图 电路原理图 驱动电路 电路方案资料或电路资料下载
首页电子电路图,电子技术资料网站首页 电子资料下载电子资料下载频道-- 为电子工程师提供激发创新灵感的新方案、新的参考设计、新的设计构想等可下载的电子资料! 电子技术应用电子技术应用...
电路设计
电工实用电路300例
怎样识读电子电路图
开关电源故障检修方法
常用电子元器件
从零开始学电工
电路基础教程
轻松看懂电子电路图
电子电路分析与设计
升压电路
电工入门
快速学看电子电路图
常用的电路图、电路图怎么看以及电路图讲解这里都有,丰富的各种消费电子电路图、原理图、汽车电子电路图、手机电路图、充电电路图、电源管理电路等,而且包含电路图讲解和实物图,电路图通...
本专题为土木在线电子电路原理图专题,全部内容来自与土木在线图纸资料库精心选择与电子电路原理图相关的资料分享,土木在线为国内专业的土木工程垂直站点,聚集了1700万土木工程师在线交...
电路城-cirmall:专为中国电子工程师量身打造的一站式技术资源库,聚电路设计技巧、开发板评测、电子产品拆解、硬件设计解决方案和源代码于一体,是国内最早一批的集电路方案设计,分享和交易...