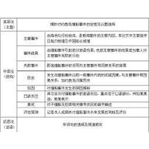
什么是编程和工程框架?
借助出色的软件框架,开发人员可以专注于编写处理业务逻辑的高级代码,而不是编写基础的编码模块。例如,开发人员可以使用开源框架提供数据库访问权限,并在此基础...
aws.amazon.com
框架概览与常见JAVA框架 CSDN博客
6条评论 138次收藏 发表时间:1月18日
文章浏览阅读5w次,点赞27次,收藏138次。导读: 框架(Framework)是整个或部分系统的可重用设计,表现为一组抽象构件及构件实例间交互的方法;另一种定义认为,框架是可被应用开发者定制的应用...
CSDN博客频道
没有更多结果了~
- 意见反馈
- 页面反馈


