收音机电路图.doc 360文库
3页发布时间:2025年2月3日
单片调频收音机采用先进电子电路及新一代高集成度的集成电路TDA7021T设计而成,灵敏度高,体积小,如同BB机,可挂扣在裤腰带上或装在胸袋内,使用一节五号电池,设有调谐指示,配用微型耳机收听,装置调试简单,很适宜初学无线电爱好者组装,电路原
wenku.so.com
收音机电路图总原理图及各部分功能图 360文库
5页发布时间:2022年10月28日
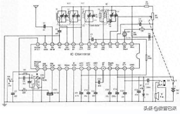
收音机R858电路原理图SCH收音机R858电路原理图SCH收音解调部分收音机R858电路原理图SCH音频功率放大部分收音机R858电路原理图SCH时钟、闹钟、收音频率显示部分收音机R858电路原理图SCH频率取样蜂鸣部分
wenku.so.com
收音机原理及电路图 CSDN博客
245次收藏 发表时间:2022年4月16日
这次收音机的设计,虽然最终的电路图是经过多方查找资料得到的,但在查找资料与理解设计电路图的过程中使我对这个学期高频的学习的内容有了一个整体概念的了解,更加深刻的理解了课本中各个...
CSDN博客频道
简易收音机电路图与原理 360文库
1页发布时间:2024年7月17日
简易收音机电路图与原理收音机原理就是把从天线接收到的高频信号经检波,解调,还原成音频信号,送到耳机变成音波,由于广播事业发展,天空中有了很多不同频率的无线电波,如果把这许多电波全都接收下来,音频信号就会象处于闹市之中一样,许多声音混杂在一起
wenku.so.com
没有更多结果了~
- 意见反馈
- 页面反馈